SDKs
Faster / Better speakeasy run CLI commands
Nolan Sullivan
June 24, 2025 - 2 min read
We’re excited to announce three updates to our speakeasy run command that make SDK generation faster, more flexible, and easier to manage at scale.
What we made
Concurrent execution support
speakeasy run now processes multiple local repositories simultaneously, reducing total execution time when working across your local API ecosystem. In other words, instead of processing local repos one by one (Repo A → Repo B → Repo C), it now processes them all at the same time (Repo A + Repo B + Repo C in parallel).
Multi-repository management with --github-repos
Run SDK generation across all your connected GitHub repositories with a single command. Whether you want to update all repositories at once with speakeasy run --github-repos all or target specific ones with speakeasy run --github-repos "org/repo1,org/repo2", you now have the flexibility to manage your entire SDK ecosystem from one place.
# Update all connected repositories
speakeasy run --github-repos all
# Target specific repositories
speakeasy run --github-repos "org/repo1, org/repo2"Flexible output formatting with --output
Choose how you want to see speakeasy run output:
console- Traditional detailed output for debugging and developmentsummary- A more concise version — perfect for CI/CD pipelinesmermaid- Visual diagram output for documentation and reporting
Console Output
speakeasy run --output console
Summary Output
speakeasy run --output summary
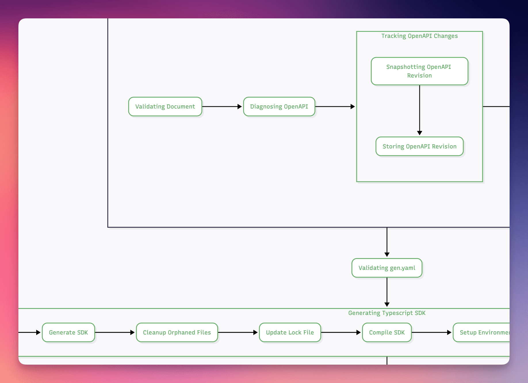
Mermaid Diagram Output
speakeasy run --output mermaid
Why it matters
Concurrent execution: means teams spend less time waiting and more time shipping. What used to require sequential runs across multiple repositories can now happen in parallel.
Scale without complexity: As your API landscape grows, managing SDK generation across dozens of repositories can become unwieldy. The --github-repos flag enables users to make updates across multiple repos with a single command.
Context-appropriate information: Different situations call for different levels of detail. Whether you’re debugging locally (use console), running in CI (use summary), or creating documentation (use mermaid), you get exactly the information you need without the noise.
These improvements are particularly valuable for platform teams managing multiple APIs, DevOps engineers integrating SDK generation into CI/CD workflows, and any organization looking to streamline their API-first development process.
I’m interested — how do I get started?
All these features are available from Speakeasy CLI version 1.548.0 onwards — just run speakeasy update if necessary.